注意:访问本站需要Cookie和JavaScript支持!请设置您的浏览器! 打开购物车 查看留言付款方式联系我们
初中电子 单片机教材一 单片机教材二
搜索上次看见的商品或文章:
商品名、介绍 文章名、内容
首页 电子入门 学单片机 免费资源 下载中心 商品列表 象棋在线 在线绘图 加盟五一 加入收藏 设为首页
本站推荐:
节能型摩托车整流稳压器
文章长度[1690] 加入时间[2007/1/4] 更新时间[2026/5/7 14:41:56] 级别[0] [评论] [收藏]

作者:未知 来源:网络

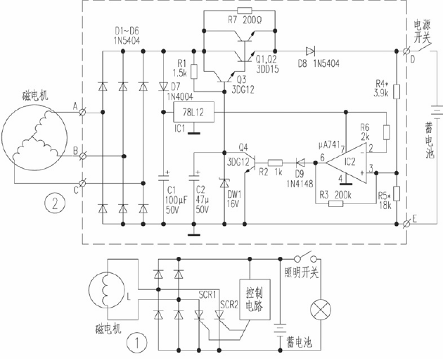
  摩托车上的电能均由车上的磁电机供给。磁电机的输出电压经车上的硅整流稳压调节器稳压后,供给车上的电器使用并给蓄电池充电。目前,国内许多摩托车都广泛采用并联式开关稳压整流装置,如图1所示。该装置是当磁电机的输出电压超过额定电压时,利用硅整流稳压器内部的可控硅SCR1和SCR2的导通对磁电机的输出电压进行削波而实现稳压的。这样,在白天,车上的电器大都不用电,但可控硅大部分时间均处于导通短路状态,磁电机产生的电能大部分白白浪费,以热量的形式消耗掉,这些能量的消耗归根结底是燃油的消耗。据估算,一辆五羊本田WH125T车一年消耗在硅整流稳压器上的燃油至少有30L(每天按运行1小时计),耗油相当可观)。
  如果有这样一种装置,在车上的电器不用电和蓄电池的电量充足时,能切断发电机的供电回路,就可以达到节油目的。本装置就是根据这一思想而设计的。经试验,它完全达到了预想效果。
  工作原理 

  本装置电路如图2所示。磁电机输出的交流电压经二极管D1~D6整流后变成脉动直流电压分两路输出。一路由Q1、Q2、Q3、R1、R7、DW1,以及C2组成的典型晶体管串联稳压电路稳压后输出16V电压,经D8给蓄电池充电;另一路经D7隔离后由C1滤波、IC1稳压得到12V直流稳定电压对运算放大器IC2供电,并且经电阻R6接至IC2的②脚作基准电压,蓄电池的电压经R4、R5分压后送至IC2的③脚作为比较电压。当蓄电池的电压低于14.4V时,加至IC2③脚的比较电压比②脚的12V基准电压低,运算放大器输出低电平,Q4截止,Q1~Q3正常工作输出16V电压。当蓄电池的电压高于14.4V时,IC2的③脚比较电压高于②脚基准电压,IC2输出高电平,Q4饱和导通,分流掉流入Q3基极的电流,从而造成Q1Q2的输出电压大幅下降,D8截止,停止向蓄电池充电和向电器供电。此时,车上的电器均由蓄电池供电。当蓄电池的电压再次低于14.4V时,则IC2又输出低电平,Q1、Q2又正常输出。显然,当蓄电池充满电时,磁电机几乎工作在空载状态,而不像常规的硅整流稳压器那样处于大负荷短路状态,这就达到了节能的目的。电路中R3为IC2的正反馈电阻,R7用于在Q1Q2截止时给蓄电池进行涓流充电,D9的作用是保证某些运算放大器的微量零漂输出不至于导致Q4导通,而产生误动作。
  电路调试
  该电路只要元件良好,焊接好后一般无需调试。如想改变蓄电池的终止充电电压值,只需改变R4或者R5的阻值,即改变IC2③脚取样电压的大小即可。
  安装使用
  Q1、Q2在安装时需加散热片,电路接好后用环氧树脂封装起来。拆除车上的原硅整流稳压器,把A、B、C三端接至磁电机输出端,如原车磁电机为单相电机,则只接任意两端即可。D、E接至原硅整流稳压器的输出端。如原车所用的蓄电池为6V,则应把电路中的IC1和DW1分别改用78L06和9V稳压管,其余元件均不用改变。

1、 本站不保证以上观点正确,就算是本站原创作品,本站也不保证内容正确。
2、如果您拥有本文版权,并且不想在本站转载,请书面通知本站立即删除并且向您公开道歉! 以上可能是本站收集或者转载的文章,本站可能没有文章中的元件或产品,如果您需要类似的商品请 点这里查看商品列表!
本站协议 | 版权信息 |  关于我们 |  本站地图 |  营业执照 |  发票说明 |  付款方式 |  联系方式
深圳市宝安区西乡五壹电子商行——粤ICP备16073394号-1;地址:深圳西乡河西四坊183号;邮编:518102
E-mail:51dz$163.com($改为@);Tel:(0755)27947428
工作时间:9:30-12:00和13:30-17:30和18:30-20:30,无人接听时可以再打手机13537585389