简介: 电子模拟幸运物,当按下启动键1秒以上,发光二极管高速循环流水点亮,几秒钟后旋转速度越来越慢并最终随机停止于某颗灯上。可以将每颗灯旁边标上幸运物品作为摇奖器。C1的数值决定延迟时间,C2的数值决定循环速度。
套件相关配件:双面玻纤绿油印刷电路板1块,所有元件,元件清单,原理图及相关制作说明。相关参考制作视频见本页底部,欢迎点赞评论!
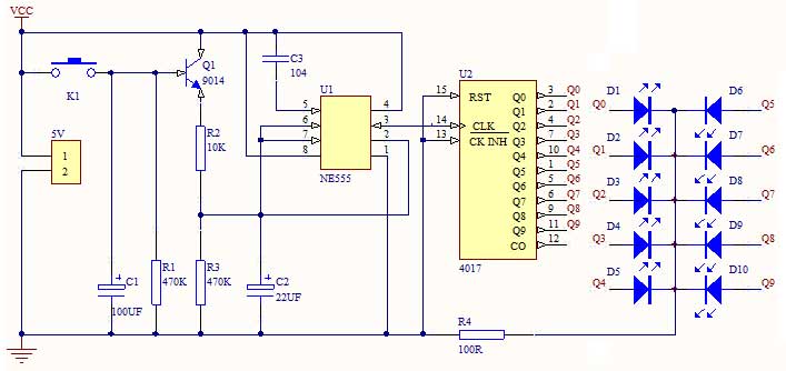
一、目的及要求: 通过对本制作的安装、焊接、测试,了解电子产品的内部构造,训练动手能力,掌握元器件的识别、简易测试以及整机调试工艺。 熟练使用电烙铁、剪钳、万用电表等电子工具。 对照电路原理图,了解工作原理,图上符号,并与实物对照。 认真仔细的安装焊接,排除安装焊接过程中出现的故障。 二、工作原理及原理图

本电路主要由脉冲产生器和一个十进制计数器CD4017电路组成。脉冲产生器由NE555及外围元件构成多谐振荡器,当按下按键K1时Q1导通,NE555的3脚输出脉冲,则CD4017的10个输出端轮流输出高电平驱动10只LED轮流发光。松开按键后,由于有电容C1的存在,Q1不会立即截止,随着C1两端电压的下降,Q1的导通程序逐渐减弱,3脚输出脉冲的频率变慢,LED移动频率也随之变慢。最后当C1放电结束后。Q1截止,NE555的3脚不再输出脉冲,LED停止移动。一次“开奖”过程就这样完成了。C2决定LED移动速度,C1决定等待“开奖”的时间。供电电压4.5V-5V。
本站现配的是5MM发光二极管有2种颜色,发红光和黄光,这样可以交错安装不同颜色的二极管方便区分中奖的位置。
组装好的成品如下图所示:

参考制作视频点击: 幸运转盘流水灯制作视频https://www.bilibili.com/video/
查看和发表评论 管理员一般会在8-48小时内回复,会删除无意义的留言以及重复留言,请保证留言标题清晰,内容明确! 1、评论不代表本站观点。 另外,即使是本站原创作品,本站也不保证内容绝对正确。 2、如果您拥有本文版权,并且不想在此处发表,请书面通知本站立即删除并且向您公开道歉! |